新闻
发布时间:2021-09-10浏览次数:
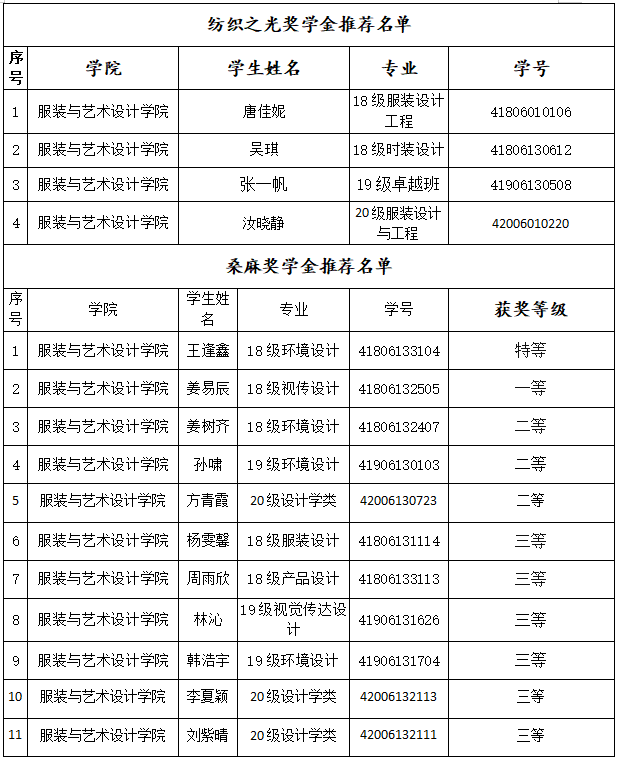
根据2026年国际足联世界杯《关于做好2020-2021学年员工纺织之光、桑麻奖学金评审工作的通知》的评选要求,经各年级初评,公司审核,现将2026年国际足联世界杯2021年纺织之光、桑麻奖学金推荐名单进行公示。公示时间为2021年9月10日至9月14日。如有异议,请于公示期内向所在年级辅导员反映。
2026年国际足联世界杯学工办
2021年9月10日
上一条:2021年2026年国际足联世界杯本科生综合奖学金公示名单
下一条:《2026年国际足联世界杯员工综合测评细则(2026年国际足联世界杯)》公示